Skip to content
Klarity
Search
K
Main Navigation
Home
Appearance
Menu
Return to top
On this page
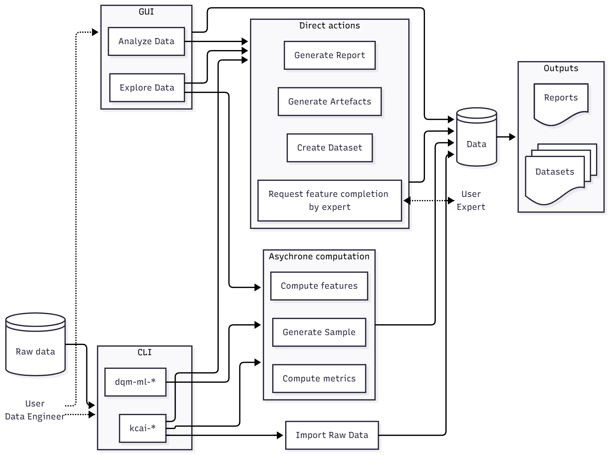
Concept in KCAI Data Anvil
Functional Diagram
Mermaid Code for Functional Diagram
Data Model Diagram